时间:2024-11-18 10:33
为贯彻落实党中央、国务院决策部署,落实《国务院关于印发“十四五”就业促进规划的通知》(国发〔2021〕14号)精神,根据《教育部关于举办第二届全国大学生职业规划大赛的通知》(教学函〔2024〕3号)文件要求,加强高校生涯教育和就业指导,增强大学生职业规划意识,以择业新观念打开就业新天地,促进高质量充分就业。定于2024年11月至2024年12月启动Beat365中文官方网站第二届职业规划大赛校赛工作,同时推荐优秀作品参加市赛,现将有关事项通知如下。
一、大赛主题
筑梦青春志在四方,规划启航职引未来
二、大赛时间
2024年11月—2024年12月
三、大赛内容
(一)主体赛事
学生赛道分为成长赛道和就业赛道两个赛道。
1. 成长赛道。面向大一、大二学生,侧重考察学生职业发展规划的科学性和围绕职业目标参与实习实践的成长过程,旨在帮助学生通过学习实践持续提升职业目标达成度,增强综合素质和能力。
2. 就业赛道。面向大二、大三学生,侧重考察求职实战能力,个人发展路径与经济社会发展需要的适应度,就业能力与职业目标和岗位要求的契合度,旨在帮助大学生提升就业竞争力和实战能力(赛道方案详见附件1、2)。
(二)同期活动。大赛举办期间,招生就业办将面向参赛学生举办职业生涯规划、求职技能指导等线上线下系列活动,并组织开展校园招聘等活动,全力促进学生高质量充分就业。
四、赛程安排
大赛分为校级初赛和校级决赛2个阶段。主要时间安排如下:
1.校级初赛(11月11日—12月2日)
各系自行组织初赛,成长赛道评选2名参赛选手,就业赛道评选2名参赛选手参加校级决赛。
成长赛道考察个人的职业发展规划、实现职业目标的具体行动和成果,学生需提交生涯发展报告(PDF格式,文字不超过1500字)、生涯发展展示(PPT格式,不超过50MB)。
就业赛道主要通过对个人简历和面试情况进行现场评审,学生需提交个人简历(PDF格式)、就业能力展示(PPT格式,不超过50MB)和其他辅助证明材料(包括实践、实习、获奖证明等)。
2.校级决赛(12月)
成长赛道主要通过主题陈述、评委提问进行现场评审。就业赛道主要通过主题陈述、综合面试进行现场评审。赛事具体评审规则,详见附件1、2赛道方案。
五、参赛要求
每名学生结合自身条件选择符合要求的一个赛道报名参赛。
参赛选手应按要求在大赛平台准确填写报名信息,提交材料应坚持真实性原则,不得含有违法违规内容,否则将丧失参赛资格、所获奖项等相关权利,自负一切法律责任。
各系应认真做好参赛选手资格审查和提交材料审查工作,确保符合参赛要求。
六、大赛平台支持
(一)生涯测评
参赛选手可通过全国大学生职业规划大赛平台(以下简称大赛平台,网址:https://zgs.chsi.com.cn/home)报名参赛,在大赛平台登录页面可下载学生操作手册。
大赛平台成长赛道设生涯闯关功能,就业赛道设职业适配度测评功能,参赛选手可根据需要选择参与。
(二)生涯咨询
学生如有生涯规划、求职择业创业等方面的深度辅导需求,招生就业办负责提供辅导。
(三)线上线下招聘活动
学生可通过24365国家大学生就业服务平台、北京高校毕业生就业信息网、职音汇公众号等在线查看岗位要求与岗位信息,并进行岗位投递。
七、奖项设置
(一)大赛设置校级金奖、银奖、铜奖以及优秀指导教师等奖项。
(二)所有参赛选手均将获得招生就业办提供的大赛专属职业发展与就业指导服务。
(三)学院择优推荐选手参加市级赛事。
八、材料报送
各系于12月2日前将校级决赛选手及参赛作品报送至招生就业办公室(1号楼1425室)。
九、工作要求
(一)加强组织领导
请各系高度重视大赛的组织领导工作,把本次大赛作为启蒙生涯意识、增强探索与规划、提升职业素养与就业能力的重要平台,鼓励更多学生参与到大赛中来,在更大范围、更高层次、更深程度上推动大赛深入开展。
(二)扎实筹办赛事
各系结合大赛整体安排,做好本系报名、评审和推荐工作,精心遴选种子选手,积极争取教研室、专业任课教师和全体辅导员参与,科学组建指导团队向学生提供辅导与支持。
(三)强化宣传推广
各系要充分利用各种宣传渠道,广泛宣传赛事,扩大赛事的知晓度和影响力,及时将工作动态以图文和视频形式报送招生就业办。招生就业办将通过校园网和公众号等平台发布大赛的相关资讯。
赛事活动具体安排,以招生就业办通知为准。
附件:
附件1.首届全国大学生职业规划大赛成长赛道校赛方案
附件2.首届全国大学生职业规划大赛就业赛道校赛方案
附件3.系统平台操作手册
招生就业办公室
2024年11月4日
附件1
第二届全国大学生职业规划大赛
成长赛道方案
一、比赛内容
考察学生树立生涯发展理念并合理设定职业目标、围绕实现目标持续行动并不断调整的成长过程,通过学习实践提升综合素质和专业能力,体现正确的择业就业观念。参赛学生可获得实习机会。
二、参赛组别和对象
成长赛道设高教组和职教组,参赛对象为普通高等学校全日制本、专科中低年级在校学生。高教组主要面向普通本科一、二、三年级学生,职教组主要面向职教本科一、二、三年级学生,高职(专科)一、二年级学生。
三、参赛材料要求
选手在大赛平台提交以下参赛材料:
(一)生涯发展报告:介绍设定职业目标的过程;实现职业目标的具体行动和成效;职业目标及行动的动态调整等(PDF格式,文字不超过2000字,图表不超过5张)。
(二)生涯发展展示(PPT格式,不超过50MB;可加入视频)。
四、比赛环节
成长赛道设主题陈述、评委提问和天降实习offer(实习意向)环节。各环节时长根据实际情况适当调整。
(一)主题陈述(7分钟):选手结合生涯发展报告作陈述。
(二)评委提问(5分钟):评委结合选手陈述和现场表现提问。
(三)天降实习offer(2分钟):用人单位根据选手表现,决定是否给出实习意向,并对选手作点评。
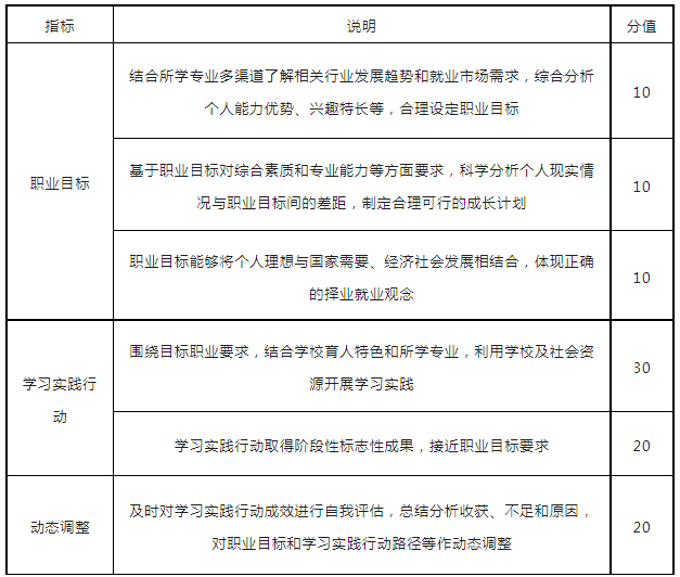
五、评审标准

六、奖项设置
成长赛道设置金奖、银奖、铜奖,以及优秀指导教师奖等奖项。
附件2
第二届全国大学生职业规划大赛
就业赛道方案
一、比赛内容
考察学生求职实战能力,对照目标职业及岗位要求,个人综合素质和专业能力等方面的契合度,个人发展路径与就业市场需求的适应度。参赛学生可获得岗位录用意向。
二、参赛组别和对象
就业赛道设高教本科生组、高教研究生组和职教组,参赛对象为普通高等学校全日制本、专科高年级在校学生,以及全体研究生。高教本科生组面向普通本科三、四年级(部分专业五年级)学生(不含已通过推免等确定升学的毕业年级学生),全体第二学士学位学生;高教研究生组面向全体研究生;职教组面向职教本科三、四年级学生和高职(专科)二、三年级学生。
三、参赛材料要求
选手在大赛平台提交以下参赛材料:
(一)求职简历(PDF格式)。
(二)求职综合展示(PPT格式,不超过50MB;可加入视频)。
(三)辅助证明材料,包括实践、实习、获奖等证明材料(PDF格式,整合为单个文件,不超过50MB)。
四、比赛环节
就业赛道设主题陈述、综合面试、天降offer(录用意向)环节。各环节时长根据实际情况适当调整。
(一)主题陈述(6分钟):选手结合求职综合展示PPT,陈述个人求职意向和职业准备情况。
(二)综合面试(6分钟):评委提出真实工作场景中可能遇到的问题,选手提出解决方案;评委结合选手陈述自由提问。
(三)天降offer(2分钟):用人单位根据选手表现,决定是否给出录用意向,并对选手作点评。
五、评审标准
六、奖项设置
就业赛道设置金奖、银奖、铜奖,以及优秀指导教师奖等奖项。